Zu Kants Kritik der Urteilskraft (KU)

Aufbau der KU Über diese Seite möchte ich allerlei Materialien zu Kants Kritik der Urteilskraft (KU) zugänglich machen, die teils aus privatem Interesse, teils für ein Tutorium entstanden sind, sich daher auf unterschiedlichem Niveau bewegen. Meist handelt es sich nicht um wortreiche Erklärungen oder Stellenkommentare, sondern um Übersichten, Diagramme und tabellarische Vergleiche. Dieser eher fragmentarische Charakter erklärt sich halb aus der ursprünglichen Bestimmung der Materialien als Grundlage für mündlichen Erläuterungen, halb aus einem gewissen Misstrauen gegenüber allzu wortreichen Darstellungen. Ich möchte dem Leser gewissermaßen nur Kartenskizzen in die Hand geben, die ihm helfen könnten, sich im geistreichen Labyrinth der KU nicht vor lauter Aufmerksamkeit zu verlaufen, sondern eigenständig seinen Weg zu finden.

Rasch das übliche Kleingedruckte: eine nur für Paragraphenklauber bedeutsame Erklärung finden Sie hier, sinnvolle technische Informationen zu den verwendeten Dateiformaten dagegen hier. Und vergessen Sie nicht die Copyright-Hinweise! Hinweise, Verbesserungen, Rückmeldung aller Art natürlich an mich:

E-Mail-Adresse, zum Schutz vor Robots als Bild


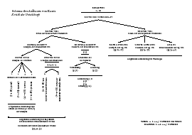
[—] Aufbau der KU

Schematische Darstellung des Aufbaues der KU als Baum-Diagramm: eine Art graphisches Inhaltsverzeichnis, als Ergänzung zum linearen der Buchausgaben.

PDF-Dokument Download der aktuellen Version,
zuletzt geändert am 20. x. 2003.

[§§ 3—5] Das Wohlgefallen am Schönen, Guten und Angenehmen

Tabellarische Synopsis zu Kants drei Arten des Wohlgefallens.

PDF-Dokument Download der aktuellen Version,
zuletzt geändert am 27. x. 2003.

Weitere Dokumente in Vorbereitung

Sobald ich eben Zeit finde…

Zur Startseite | To index, TOC Seite einpassen | Reframe page Valid HTML 4.01! Valid CSS!